当前位置:琴谱网>尤克里里>蜜蜂

蜜蜂尤克里里谱 - 万玲琳

尤克里里原调来源:良好市民456 浏览2022-06-01 17:44发布图谱共1页

免责声明:本文版权归属原作者,收录仅供读者参考。如本文侵犯了您的合法权益,请及时联系本站,我们将根据法律规定删除处理。本文链接:https://www.qinpuwang.com/pu/6333.html
已有0人评论您发布的评论我们将通过平台通知给乐谱发布者,请勿发布与乐谱无关的任何内容!
精彩评论
良好市民 查看TA的曲谱
  • +关注
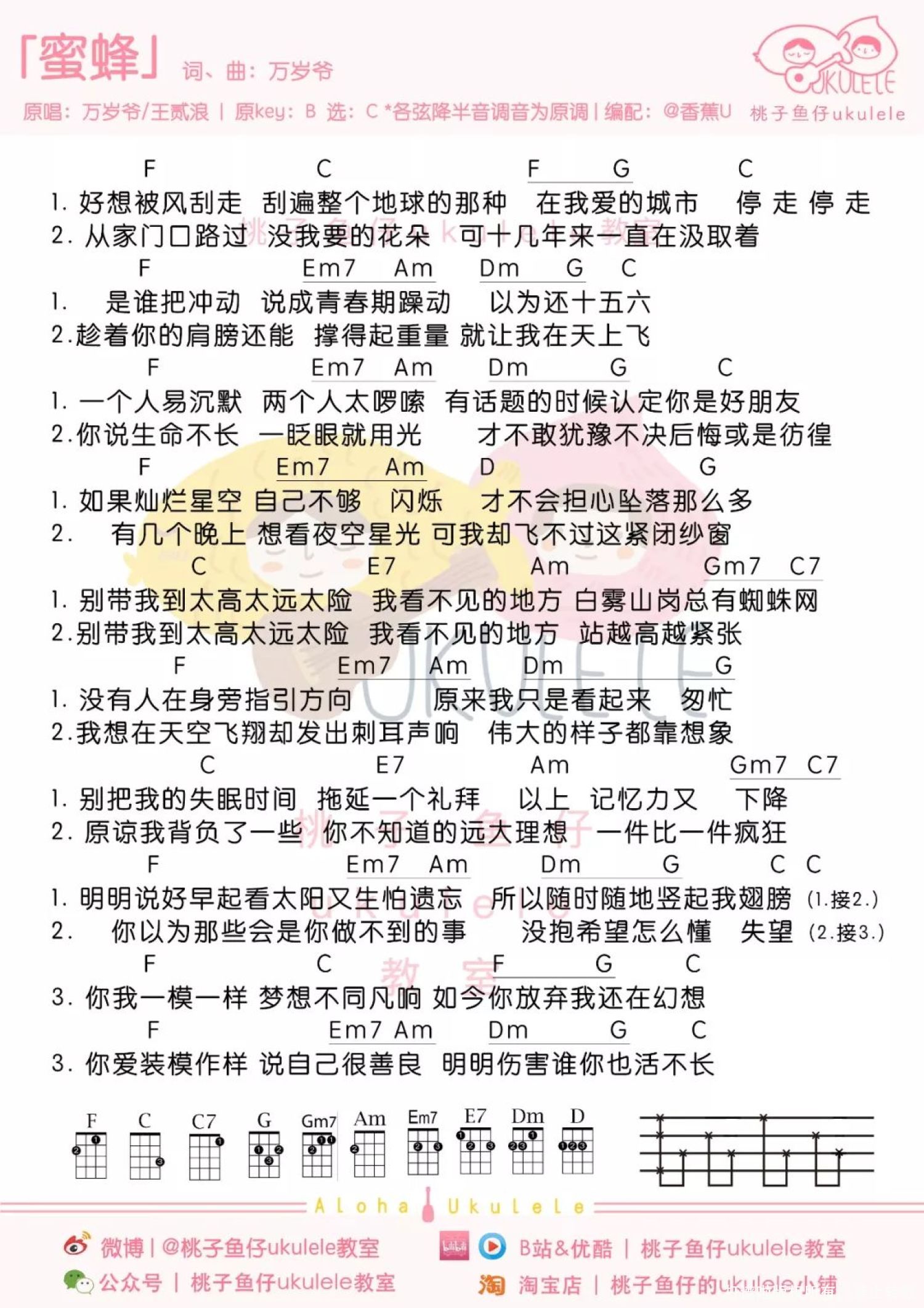
曲谱介绍: 关于歌曲 - 万岁爷 蜜蜂 - 王贰浪版(翻唱) ukulele 弹 唱 教 学 蜜蜂 尤克里里谱 目录 是谁把冲动说成青春期躁动 以为还十五六 你爱装模作样 说自己很善良 明明伤害谁你也活不长 <蜜蜂> - 万岁爷   关于歌曲 - 万岁爷 蜜蜂,小小的,飞不高也飞不太远,勤劳的,却带着刺。寿命也不太长。是一种勤劳、常见却又很独特的动物。 如果把它比作人呢?这首歌就是最好的诠释。 小编在写推文前没有听过原曲。第一感觉是很惊艳,词和曲都很不错。尤其是对蜜蜂这个主题的刻画,真的很贴切。 ▌《蜜蜂demo》是音乐人万琳玲(外号:万岁爷)创作的歌曲,而后被音乐人王贰浪翻唱使得更多人听到了这首优秀的歌曲。 ▌这首歌是一首描写蜜蜂的歌曲,蜜蜂是一种很神奇的动物,它尾巴上的刺连着身体的内脏,一旦它的刺扎进别人的身体里,拔出后会把内脏一起扯出来它就会死亡。但是即使会死亡,它在遇到危险时还是会奋不顾身的刺向敌人。 ▌很多人听到这首歌会不由自主的想到自己的爸妈,歌里的“我”就是蜜蜂,十几年在家里汲取花蜜,在爸妈的肩膀上看世界。   <超级女声>现场 万岁爷 超级女声万岁爷自弹自唱原创歌曲《蜜蜂》 空灵嗓音感染力Max ▌<蜜蜂demo>不是万玲琳所有原创作品中最著名的一首,但却是公认最“戳心”的一首,歌词句句都挠到你内心深处。   蜜蜂 - 王贰浪版(翻唱) ▌《蜜蜂》这首歌原唱是万岁爺,王贰浪翻唱万岁爺的《蜜蜂》,听出了不一样的感觉,很好听,吉他的伴奏很合拍,不得不说贰浪的声音太有磁性了。这首歌是一首听开头就跪的歌曲。 ▌听王贰浪深情翻唱的这首歌,就像是在听一个酷酷的女生,独自一人在遥远的地方深情歌唱,很有画面感。 王贰浪的个人简介 是这样的: 一只市井小巷的炸鸡店咸鱼老板,热爱音乐热爱生活,腰缠万贯,每日不过三餐;广厦千间,夜寝不过六尺。但求不多,知足就好,有你们聆听就好。 ▌看到网易云上万岁爺写的评论,瞬间有感动到,她希望贰浪坚持唱自己喜欢的歌,做自己喜欢的事。 ▌喜欢王贰浪的声音,有着特有的厚重感,不似一般女歌手的细腻,低沉中包含深情。 每个人都有属于自己的蜜蜂,默默守护和陪伴着,无论刮风还是下雨,总是那么勤劳。这首带着浓浓爱意的歌曲,很入人心。   ukulele 弹 唱 教 学   蜜蜂 尤克里里谱
  • 全屏阅读
  • 下载图谱
  • 1 选择曲谱

    打印的曲谱选择加入购物车

  • 2 提交订单

    选择的曲谱提交并完成支付

  • 3 排版印刷

    通过自主研发技术进行排版

  • 4 物流发货

    打印完成第一时间为您发货

加入打印 - 装订成书,免翻页设计、赠送目录页码 详情 >
使用帮助更多
  • 如何成为琴谱网的注册会员?

    琴谱网采用更安全的微信扫码登录,点击顶部登录,打开微信扫一扫,扫描二维码关注公众号后即可成为琴谱网的注册会员。

  • 如何选择自己需要的曲谱,打印成一本书?

    找到您需要打印的曲谱页面,登录您的账号后,点击右侧 加入购物车 按钮即可,每一首歌点击一次,最后点击结算按钮提交。

  • 哪些图谱是打印无水印的?

    凡是琴谱网站内的版权保护水印,打印时,都会无水印。
    (无水印曲谱,一般都会标识为 高清谱,请务必注意!)

  • 我选择的某些图谱有作者打的水印,可以去掉吗?

    琴谱网尊重作者版权,不会私自去掉作者提供的水印,此类图谱如需去掉水印,请自行去除后,通过站内自助上传打印即可。

  • 我有自己的图谱,可以定制自己的乐谱书吗?

    琴谱网支持站外乐谱打印,您可以通过自助上传等方式,上传至您在琴谱网的曲谱库,上传后,选择加入打印即可。

  • 一般打印一本属于自己的乐谱书多久能发货?

    因每一本乐谱书都是由客户自选,所以,琴谱网需要对每一本书经过排版、校对、打印,所以,发货时间一般为48小时左右。