当前位置:琴谱网>尤克里里>走马

走马尤克里里谱 - 陈粒

尤克里里原调来源:良好市民1108 浏览2022-06-01 17:45发布图谱共1页

免责声明:本文版权归属原作者,收录仅供读者参考。如本文侵犯了您的合法权益,请及时联系本站,我们将根据法律规定删除处理。本文链接:https://www.qinpuwang.com/pu/6319.html
已有0人评论您发布的评论我们将通过平台通知给乐谱发布者,请勿发布与乐谱无关的任何内容!
精彩评论
良好市民 查看TA的曲谱
  • +关注
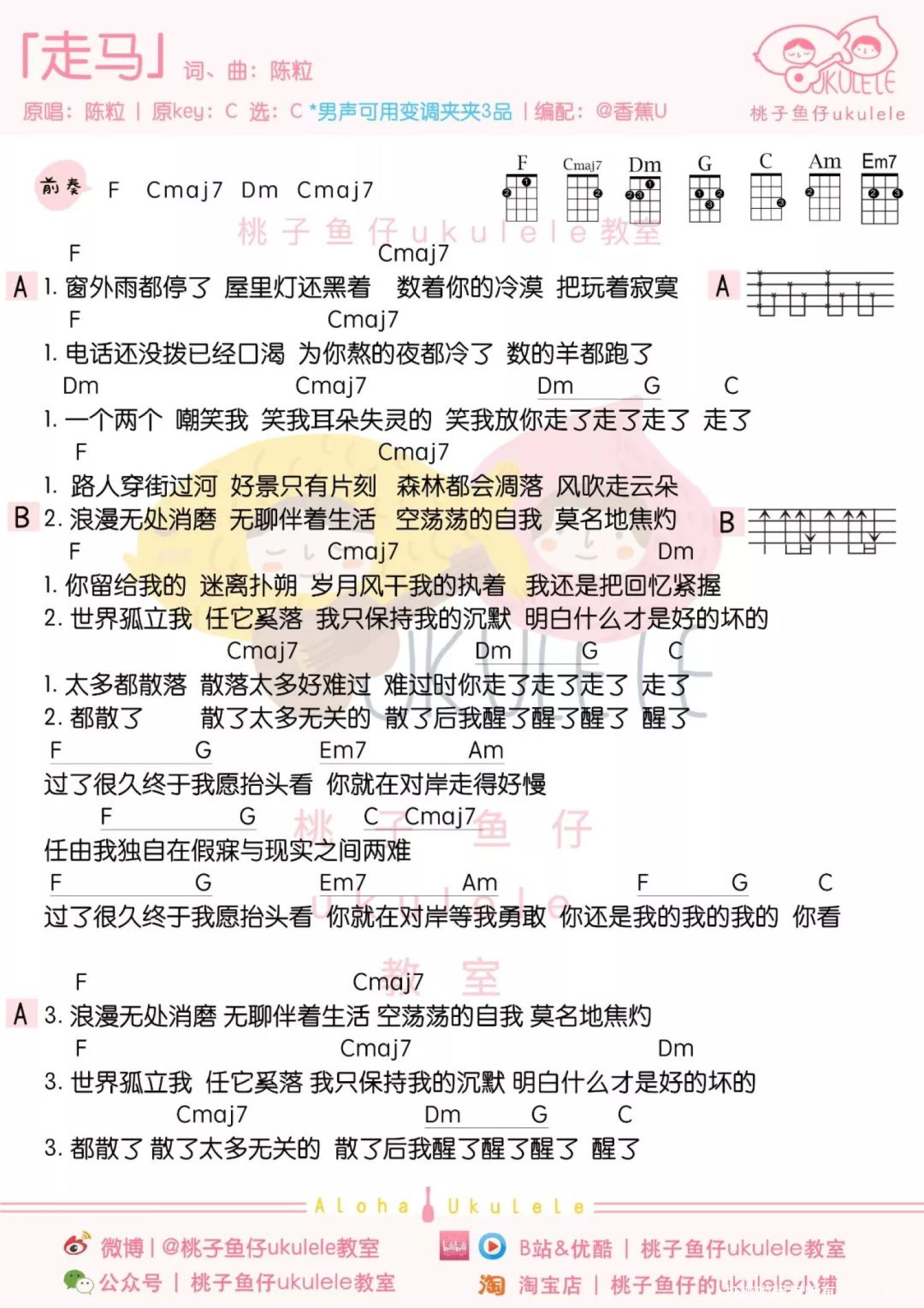
曲谱介绍: 关于歌曲 弹唱教学 走马谱子 目录 过了很久终于我愿抬头看 你就在对岸走得好慢 任由我独自在假寐与现实之间两难 过了很久终于我愿抬头看 你就在对岸等我勇敢 你还是我的我的我的 你看   陈粒洒脱缥缈的嗓音,让人瞬间沉溺,这首歌是否也曾让你单曲循环过?   关于歌曲 ▌《走马》是陈粒的一首民谣歌曲,由陈粒作词作曲,收录于陈粒的音乐专辑《如也》。专辑发行时间为2015年2月2日。歌曲清新靓丽,鉴定了陈粒演唱的曲风,形成自己的风格。 ▌《走马》这首歌是小编单曲循环的歌曲之一,为的不仅仅是陈粒的声线,更为陈粒的词藻。关于《走马》,有人认为这是一种抽象式的名字, 歌词与名字并没有多大的关联,还有人认为这是一段走出单相思的故事。我想不同的听者听同样的歌,都会有不一样的感悟吧。也许走马不是为了观花,是为了看对岸的你。 ▌喜欢陈粒,是一件会上瘾的事。她的歌里有一种不同于其他的东西,第一次听她的歌,感觉是她在自己的音乐世界里低吟浅唱,却又有一种不群的姿态和激励的力量。 ▌她的歌声具有老练达观的冷艳。陈粒把气声、转音、哭腔、拖腔这些唱法运用得鬼斧神工,时而性感,时而温柔,更多时她会唱得洒脱却又传递出一股股帅气。野性十足,听她歌唱像听了一次巫术表演。   弹唱教学   走马谱子
  • 全屏阅读
  • 下载图谱
  • 1 选择曲谱

    打印的曲谱选择加入购物车

  • 2 提交订单

    选择的曲谱提交并完成支付

  • 3 排版印刷

    通过自主研发技术进行排版

  • 4 物流发货

    打印完成第一时间为您发货

加入打印 - 装订成书,免翻页设计、赠送目录页码 详情 >
使用帮助更多
  • 如何成为琴谱网的注册会员?

    琴谱网采用更安全的微信扫码登录,点击顶部登录,打开微信扫一扫,扫描二维码关注公众号后即可成为琴谱网的注册会员。

  • 如何选择自己需要的曲谱,打印成一本书?

    找到您需要打印的曲谱页面,登录您的账号后,点击右侧 加入购物车 按钮即可,每一首歌点击一次,最后点击结算按钮提交。

  • 哪些图谱是打印无水印的?

    凡是琴谱网站内的版权保护水印,打印时,都会无水印。
    (无水印曲谱,一般都会标识为 高清谱,请务必注意!)

  • 我选择的某些图谱有作者打的水印,可以去掉吗?

    琴谱网尊重作者版权,不会私自去掉作者提供的水印,此类图谱如需去掉水印,请自行去除后,通过站内自助上传打印即可。

  • 我有自己的图谱,可以定制自己的乐谱书吗?

    琴谱网支持站外乐谱打印,您可以通过自助上传等方式,上传至您在琴谱网的曲谱库,上传后,选择加入打印即可。

  • 一般打印一本属于自己的乐谱书多久能发货?

    因每一本乐谱书都是由客户自选,所以,琴谱网需要对每一本书经过排版、校对、打印,所以,发货时间一般为48小时左右。