当前位置:琴谱网>尤克里里>黑白

黑白尤克里里谱 - 方大同

尤克里里原调来源:良好市民561 浏览2022-06-01 18:11发布图谱共1页

免责声明:本文版权归属原作者,收录仅供读者参考。如本文侵犯了您的合法权益,请及时联系本站,我们将根据法律规定删除处理。本文链接:https://www.qinpuwang.com/pu/6080.html
已有0人评论您发布的评论我们将通过平台通知给乐谱发布者,请勿发布与乐谱无关的任何内容!
精彩评论
良好市民 查看TA的曲谱
  • +关注
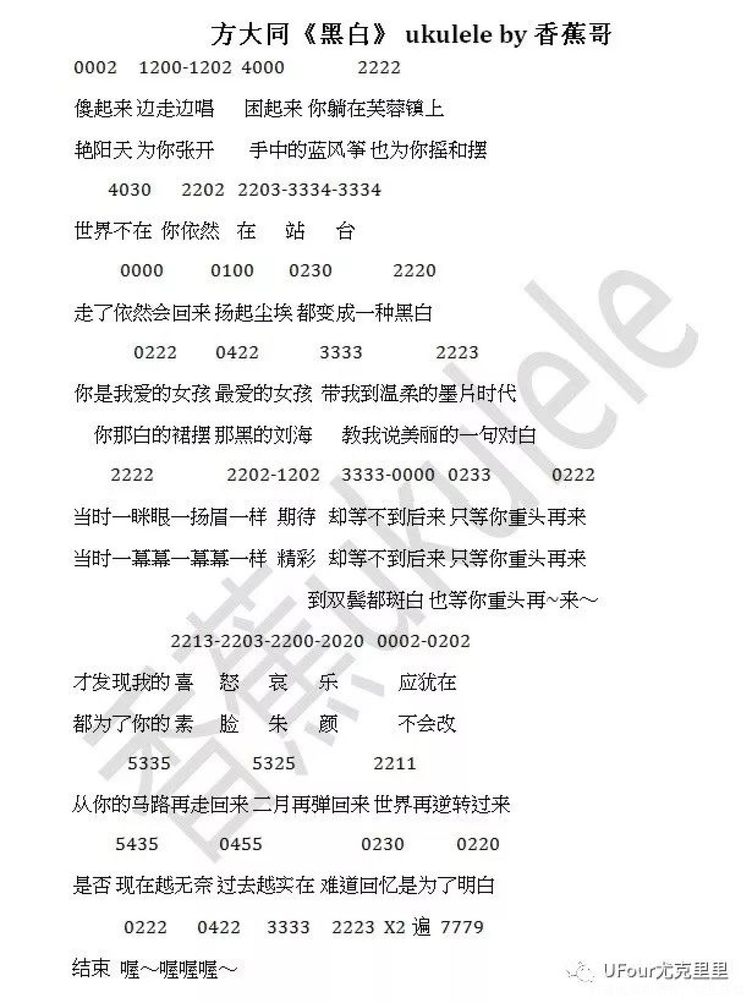
曲谱介绍: Aloha,大家好~这个时间突然更新意不意外?惊不惊喜??? 第二期的"F又在瞎弹什么"给大家带来的曲子来自方大同的《黑白》,这首歌其实我在大学时期就有在弹。当时和香蕉哥一起研究《橙月》整张专辑,这张专辑简直就是宝藏啊。 就是,真的好难弹。 我迟迟没有发这些歌,是因为这些歌真的好难弹,弹一次手就酸了。这一次呢,就是让大家感受一下,方大同的歌弹起来可以多酷。 划重点音频可以在网易云搜:F先森 收听,喜欢的老铁可以多听听,感谢。 谱子也会分享给大家,这个谱子是当年香蕉哥做的,我原封不动的po出来,你们猜猜我们当时是怎么交流的... 这种交流方式还蛮别致的...
  • 全屏阅读
  • 下载图谱
  • 1 选择曲谱

    打印的曲谱选择加入购物车

  • 2 提交订单

    选择的曲谱提交并完成支付

  • 3 排版印刷

    通过自主研发技术进行排版

  • 4 物流发货

    打印完成第一时间为您发货

加入打印 - 装订成书,免翻页设计、赠送目录页码 详情 >
使用帮助更多
  • 如何成为琴谱网的注册会员?

    琴谱网采用更安全的微信扫码登录,点击顶部登录,打开微信扫一扫,扫描二维码关注公众号后即可成为琴谱网的注册会员。

  • 如何选择自己需要的曲谱,打印成一本书?

    找到您需要打印的曲谱页面,登录您的账号后,点击右侧 加入购物车 按钮即可,每一首歌点击一次,最后点击结算按钮提交。

  • 哪些图谱是打印无水印的?

    凡是琴谱网站内的版权保护水印,打印时,都会无水印。
    (无水印曲谱,一般都会标识为 高清谱,请务必注意!)

  • 我选择的某些图谱有作者打的水印,可以去掉吗?

    琴谱网尊重作者版权,不会私自去掉作者提供的水印,此类图谱如需去掉水印,请自行去除后,通过站内自助上传打印即可。

  • 我有自己的图谱,可以定制自己的乐谱书吗?

    琴谱网支持站外乐谱打印,您可以通过自助上传等方式,上传至您在琴谱网的曲谱库,上传后,选择加入打印即可。

  • 一般打印一本属于自己的乐谱书多久能发货?

    因每一本乐谱书都是由客户自选,所以,琴谱网需要对每一本书经过排版、校对、打印,所以,发货时间一般为48小时左右。